Global showcase
Quick explaination about how some mechanics work
Listening/Broadcast
The system works heavily with listeners and event-driven components rather than interfaces. Therefore, it is essential to understand these fundamental programming principles in video games beforehand.
For example, to determine if a character mounts a pawn or is mounted by a pawn, I will replicate the information and notify the event with a broadcast so that the controller or other mechanics can listen for this change independently.
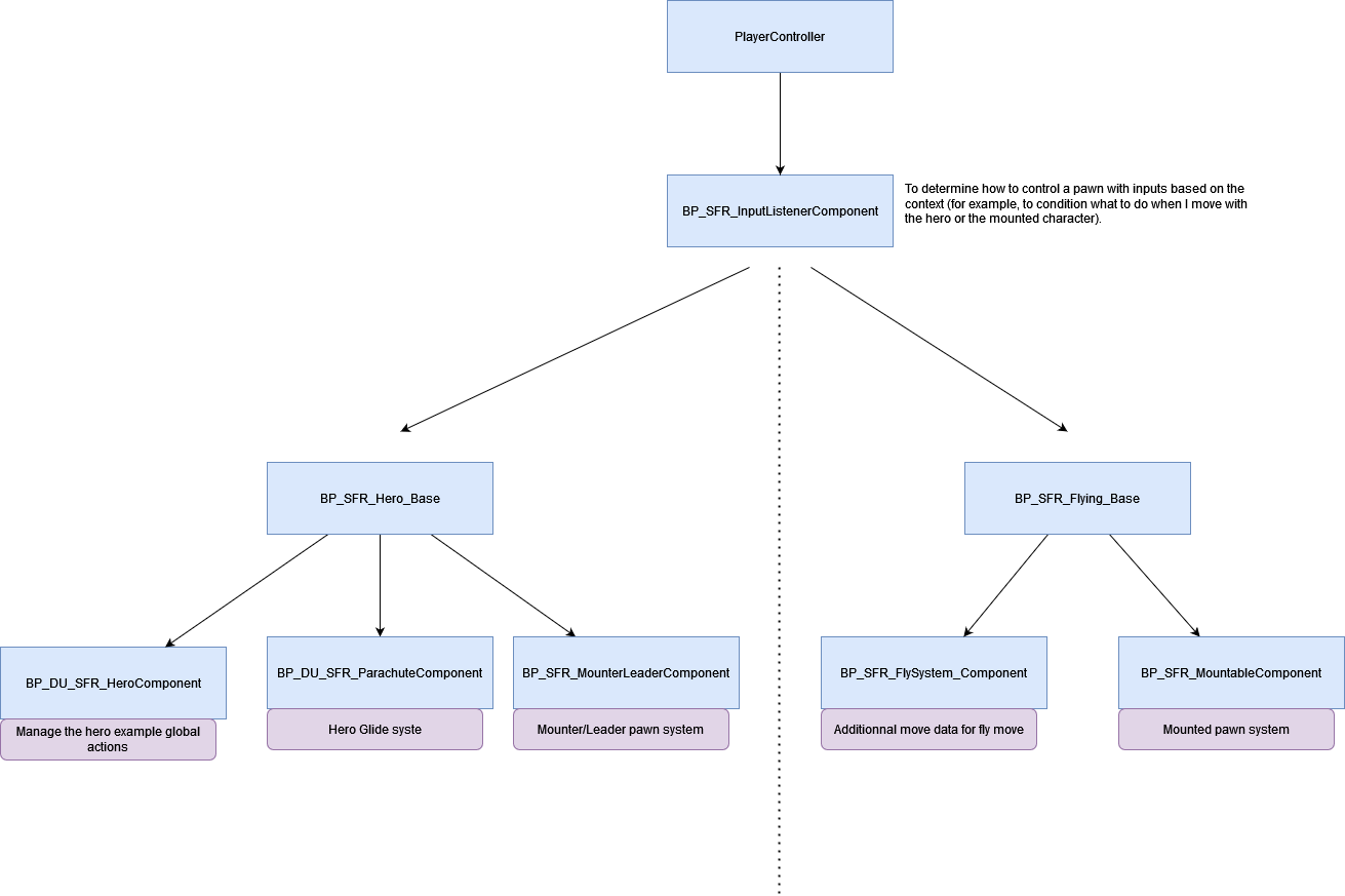
Controlling and Components
Here is a simplified version of an overview of how the mounting system works, along with the associated controls.

Animation Blueprint
For the Animation Blueprints, I create an object that will globally manage all the necessary data for the animation. I call this a LiveData object.
In the animation graph, I will generally use the PropertyAccess function to access data from an instantiated object. This avoids the need to copy and paste all the variables, functions, and logic into multiple different ABPs. You can observe this in the example character's ABP and that of the mannequin.

Live Data usage example:
